دانلود نرم افزار TNO DIANA FEMGV v7.2-01

TNO DIANA FEMGV

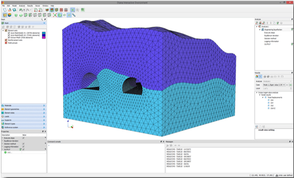
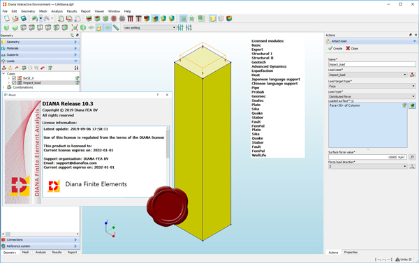
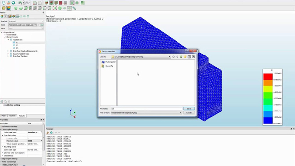
یک نرم افزار قدرتمند ، تحلیلگر و همه منظوره برای انجام پیش پردازش و پس پردازش به روش المان محدود و همچنین دینامیک سیالات محاسباتی است. این نرم افزار جامعه کاربری بسیار گسترده ای دارد و این گستردگی به ویژگی های خاص این نرم افزار برمیگیردد. به عنوان مثال بصری سازی خوب این برنامه TNO DIANA FEMGV حتی برای مدلهای پیچیده، جذابیت واسط گرافیکی آن، امکان سفارشی سازی خوب برنامه، تنوع راه حلهای مختلف برای حل مسائل، سازگاری با اکثر نرم افزارهای CAD و موارد مشابه میتواند به عنوان دلایل این گرایش گسترده باشد، چیزی که شاید به ندرت در محصولات مشابه پیدا کنید.یکی از توانمندی های ویژه این محصول TNO DIANA FEMGV برخورداری آن از اینترفیسهای مختلف برای نرم افزارهای مهندسی مهم است. به عنوان مثال به راحتی از قابلیتهای این برنامه در نرم افزارهایی مثل انسیس، ABAQUS, DIANA و … استفاده کنید.این نرم افزار TNO DIANA FEMGV طیف گسترده ای از فرمتهای CAD را به عنوان مدلهای ورودی برنامه میپذیرد که همزمان ابزارها و قابلیتهای گسترده ای نیز برای سفارشی سازی مدلهای وارد شده در اختیار شما قرار میگیرد. مشخصاتی مانند مدل متریال، شرایط آستانه ای یا مرزی، تستهای فشار و سنجش انعطاف مش به صورت مستقیم بر روی مدلهای وارد شده قابل انجام هستند.
نام: TNO DIANA FEMGV x64
حجم فایل: 317 مگابایت
شرکت سازنده: dianafea
تاریخ انتشار: 2020
ورژن: v7.2-01
زبان: انگلیسی
فرمت فایل: exe
پلتفرم: ویندوز
رمز فایل: www.download.ir

راهنمای نصب

  • ابتدا تمام پارت های نسخه مربوطه را دانلود کرده و سپس با استفاده از برنامهWinrar آنها را استخراج نمایید . (راهنمای اکسترکت کردن فایل ها)
  • - اگر هنگام اکسترکت کردن فایل های زیپ شده با ارور هایی از قبیل CRC یا Password مواجع شدید می توانید با استفاده از اینراهنما فایل ها را تعمیر کنید .
  • آنتی ویروس سیستم را خاموش کنید .
  • فایل نصب TNO DIANA FEMGV_setup را اجرا کرده و مراحل نصب را کامل کنید .
  • از پوشه کرک فایل crack را copy و در محل نصب نرم افزار paste و جایگزین کنید .
  • OS: Windows XP / Vista / Seven / 8
0 replies

ارسال نظر

نشانی ایمیل شما منتشر نخواهد شد. بخش‌های موردنیاز علامت‌گذاری شده‌اند *